一、协议离婚流程(双方自愿)
1.必备条件
双方自愿离婚,并就子女抚养、财产分割、债务处理等达成书面协议。
双方须共同到婚姻登记机关申请,不得委托代办。
2.办理步骤
第一步:预约登记 通过“随申办”APP或“上海民政”公众号预约离婚登记(2025年仍适用30日冷静期制度)。
第二步:首次申请携带身份证、户口本、结婚证、离婚协议书2份到任一区民政局婚姻登记处提交申请,领取《离婚登记申请受理回执》。
第三步:冷静期30日冷静期内任意一方可撤回申请;期满后30日内需共同到场领取离婚证,逾期视为撤回。
第四步:领取离婚证冷静期届满后,双方需再次到场确认离婚意愿,签字领取离婚证。
二、协议离婚费用
登记费:免征(自2017年起全国取消收费)。
律师服务费(可选):根据具体案情另行协商。
三、诉讼离婚流程(一方不同意)
适用情形:
•一方不同意离婚,或对子女抚养、财产分割无法达成一致。
•存在家暴、出轨、分居满2年等法定离形(依据《民法典》第1079条)。
一、起诉前准备
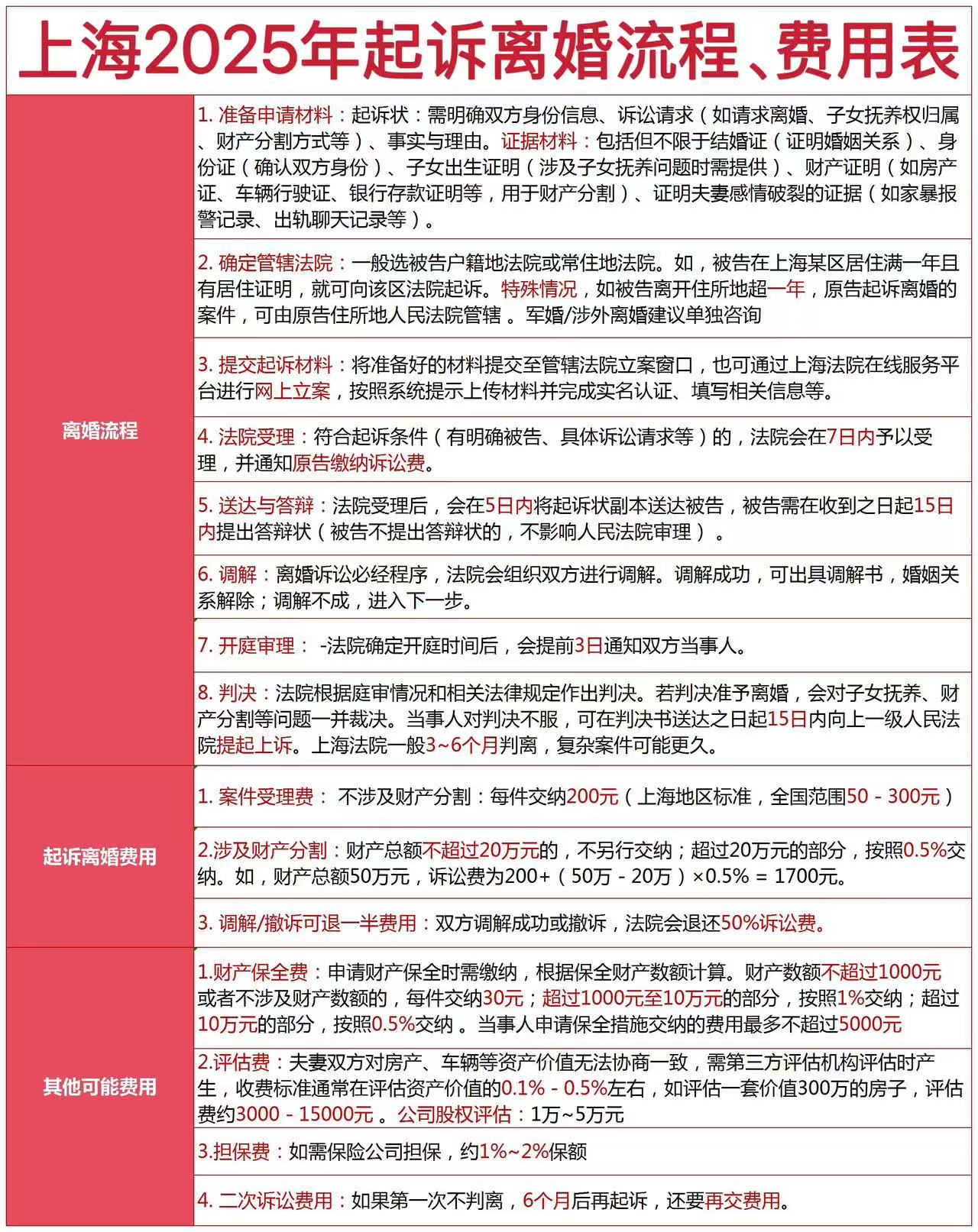
1. 材料准备:
起诉状:是起诉离婚的关键文书,需清晰明确地写明原告与被告的基本信息,姓名、性别、年龄、住址、联系方式等。同时,要明确诉讼请求,例如请求判决离婚、财产如何分割、子女抚养权归属等,并且详细阐述离婚的事实与理由。
身份证明:准备双方身份证复印件,用以证明当事人的身份信息。
结婚证:提供结婚证原件及复印件,以此证明双方的婚姻关系。若结婚证遗失或被对方藏匿,可前往婚姻登记机关调取结婚登记档案作为替代。
证据材料:根据具体诉求收集相关证据。若要证明夫妻感情确已破裂,可提供分居协议、家庭暴力的报警记录、医院诊断证明、出轨证据等;涉及财产分割的,需准备财产清单及产权证明,如房产证、车辆行驶证、银行存款明细、股票账户信息等;若有子女抚养问题,需提供子女出生证明、子女现状、自身抚养条件等证据 ,例如子女的学习情况、生活习惯,自己的收入证明、居住环境等材料,以证明自己更适合抚养子女。
2. 确定管辖法院:
一般原则:遵循“原告就被告”原则,通常向被告住所地法院起诉。被告住所地是指被告的户籍所在地。
特殊情况:若被告离开住所地超过一年,原告起诉离婚的案件,可以由原告住所地人民法院管辖 。若被告住所地与经常居住地不一致,由被告经常居住地法院管辖。经常居住地是指被告连续居住满一年以上的地方 。比如被告长期在上海某区工作居住,且居住时间超过一年,原告起诉离婚就应向被告在上海的经常居住地法院提起。另外,还有一些特殊情形,如被告一方被注销城镇户口,由原告住所地或经常居住地人民法院管辖;非军人对军人提出的离婚诉讼,若军人一方为非文职军人,由原告住所地人民法院管辖;夫妻双方离开住所地超过一年,一方起诉离婚的案件,由被告经常居住地人民法院管辖,没有经常居住地的,由原告起诉时居住地的人民法院管辖。
二、起诉阶段
1. 提交起诉材料:
将准备齐全的起诉状、身份证明、结婚证、证据材料等,提交至有管辖权的法院立案庭。
2. 缴纳诉讼费用(必须缴纳):
法院审核通过后,会出具受理通知书,并通知缴纳诉讼费用。离婚案件每件交纳50元至300元。涉及财产分割,财产总额不超过20万元的,不另行交纳;超过20万元的部分,按照0.5%交纳 。若案件适用简易程序审理或者以调解方式结案,诉讼费会减半收取 。缴纳诉讼费后,案件正式进入法院审理流程。
三、审理前准备
1. 送达与答辩:
法院受理案件后,会在规定时间内向被告送达起诉状副本、应诉通知书、举证通知书等法律文书 。被告需在收到起诉状副本之日起十五日内提出答辩状,答辩状应写明被告的基本信息、对原告诉讼请求的意见以及事实和理由,并提交相关证据。被告不提出答辩状的不影响法院审理。
2. 证据交换:
在举证期限内,双方当事人需向法院提交证据。法院可能会组织双方进行证据交换,让双方提前了解对方的证据内容,以便在庭审中进行质证。
四、调解阶段
1. 调解启动:先行调解,这是诉讼离婚的必经程序。
2. 调解结果:若调解成功,双方达成一致意见,法院会制作调解书 。若调解不成,法院会及时安排开庭审理,进入下一阶段。(如决定要离婚一定要坚决表明态度)
五、开庭审理
1. 庭审准备:法院会提前通知双方开庭的时间、地点等信息。开庭时,双方当事人需按时到庭参加庭审 。若原告无正当理由拒不到庭,法院可以按撤诉处理;若被告无正当理由拒不到庭,法院可以缺席判决。
六、判决阶段
1. 作出判决:法院根据庭审情况、双方提供的证据以及相关法律规定,作出是否准予离婚的判决 。同时,对于财产分割、子女抚养等问题也会一并作出判决 。若法院认定夫妻感情确已破裂,调解无效,会判决准予离婚,并对夫妻共同财产进行合理分割,确定子女抚养权归属及抚养费支付方式。例如,法院根据双方的经济状况、抚养条件等因素,判决子女由一方直接抚养,另一方支付相应抚养费;根据财产的来源、性质等,对夫妻共同财产进行公平分割。
2. 判决生效:一审判决送达后,双方当事人在十五日内均未上诉的,判决即发生法律效力 。若一方对判决不服,可在判决书送达之日起十五日内向上一级法院提起上诉 。上诉后,二审法院会对案件进行审理,作出终审判决 。二审判决为终审判决,送达后即发生法律效力。
四、诉讼离婚费用
1.案件受理费: 不涉及财产分割:每件交纳200元(上海地区标准,全国范围50 - 300元)
2.涉及财产分割:财产总额不超过20万元的,不另行交纳;超过20万元的部分,按照0.5%交纳。如,财产总额50万元,诉讼费为200+(50万 - 20万)×0.5% = 1700元。
3. 调解/撤诉可退一半费用:双方调解成功或撤诉,法院会退还50%诉讼费。
其他可能产生的费用:
1.财产保全费:申请财产保全时需缴纳,根据保全财产数额计算。财产数额不超过1000元或者不涉及财产数额的,每件交纳30元;超过1000元至10万元的部分,按照1%交纳;超过10万元的部分,按照0.5%交纳 。当事人申请保全措施交纳的费用最多不超过5000元。
2.评估费:夫妻双方对房产、车辆等资产价值无法协商一致,需第三方评估机构评估时产生,收费标准通常在评估资产价值的0.1%-0.5%左右,如评估一套价值300万的房子,评估费约3000 - 15000元 。公司股权评估:1万~5万元。
3.担保费:如需保险公司担保,约1%~2%保额。
4. 二次诉讼费用:如果第一次不判离,6个月后再起诉,还要再交费用。
五、诉讼离婚流程费用一览图
简图如下:

六、2025年上海离婚纠纷注意事项
1.房产分割
上海房产需明确是否为婚前财产、共同还贷或增值部分,2025年仍适用《民法典》第1087条“照顾无过错方”原则。
2. 子女抚养
8周岁以上子女意愿需被尊重(《民法典》第1084条),抚养费一般为月收入的20%-30%。
3.涉外离婚
若一方为外籍或财产涉及境外,需通讨诉讼离婚,并注意国际私法冲突规范
4.协议离婚
务必确保离婚协议书条款完整(包括探视权、违约金等),避免后续纠纷。
5.诉讼离婚
注意收集证据(如家暴报警记录、分居证明等)。
诉讼离婚是一个复杂且严肃的法律程序,涉及诸多法律规定和细节。在整个过程中,当事人应严格按照法律规定和法院要求进行操作,同时,充分了解自己的权利和义务,必要时寻求专业律师的帮助,以维护自身合法权益。
6.程序变化
2025年上海部分法院试点“离婚案件电子送达”。
上海东一律所也将持续秉持专业、负责的态度,凭借其资深的法律团队和丰富的实战经验,为各类棘手的法律问题量身定制优质解决方案。如您若遇各类民商刑事法律难题,东一律所都将全力以赴,守护当事人的合法权益,让法律的公正之光普照每一个角落。
法律咨询热线
19534255996(微信同号)、4000710678
官网网址
www.dongyilaw.com
律所地址
上海市宜山路425号光启城大厦2001
法律咨询热线
19534255996(微信同号)、4000710678
官网网址
www.dongyilaw.com
律所地址
上海市宜山路425号光启城大厦2001