解除劳动合同时,涉及到的经济补偿金额常用“N、N+1、2N、2N+1”等符号来表示。理解这些符号对于劳动者维权和企业合规至关重要。劳动经济补偿金是指在特定情况下,用人单位依法向劳动者支付的经济补偿。它是对劳动者在职期间所付出劳动的一种认可和补偿。
一、经济补偿金

二、经济补偿金适用情形
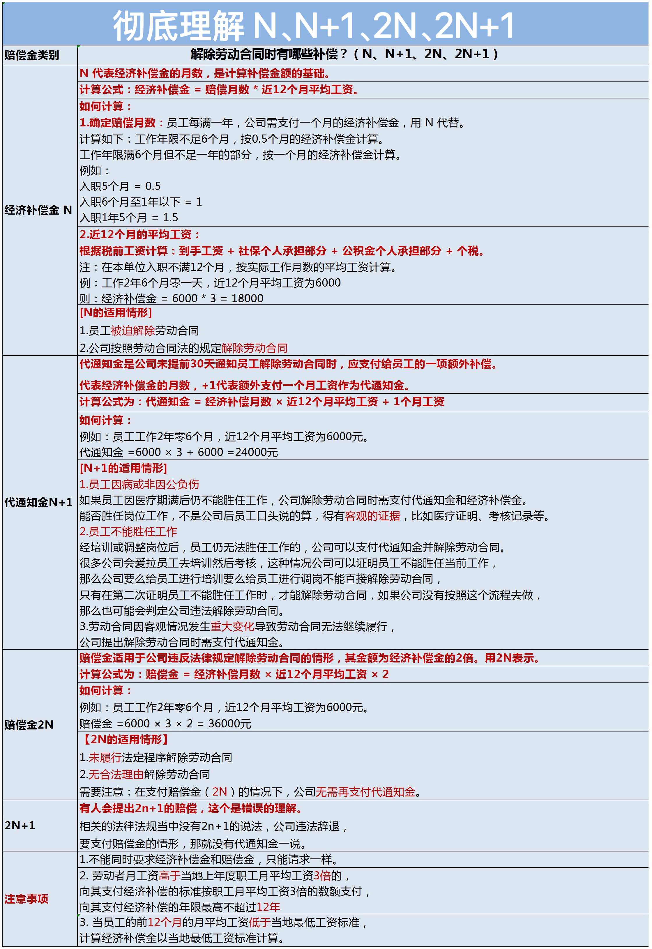
N的适用情形:
1.员工被迫解除劳动合同
2.公司按照劳动合同法的规定解除劳动合同
2. 劳动者月工资高于当地上年度职工月平均工资3倍的,向其支付经济补偿的标准按职工月平均工资3倍的数额支付,向其支付经济补偿的年限最高不超过12年。
3. 当员工的前12个月的月平均工资低于当地最低工资标准,计算经济补偿金以当地最低工资标准计算。
三、维权途径
1.与用人单位协商解决适用情形
2.申请劳动仲裁适用情形
申请流程
向劳动监察部门投诉适用情形
提起诉讼适用情形
(1)在仲裁裁决书送达之日起15天内向法院提起诉讼。
(2.准备起诉材料(身份证明、劳动仲裁裁决书、相关证据等)。通过法院审理,最终获得判决结果。
集体维权适用情形
用人单位侵害多名劳动者权利(如工资集体拖欠)。操作方法劳动者可以联合起来,通过仲裁或诉讼的方式集体维权,降低个人维权成本。
一、经济补偿金

二、经济补偿金适用情形
N+1的适用情形:
1.员工因病或非因公负伤
如果员工因医疗期满后仍不能胜任工作,公司解除劳动合同时需支付代通知金和经济补偿金。能否胜任岗位工作,不是公司后员工口头说的算,得有客观的证据,比如医疗证明、考核记录等。
2.员工不能胜任工作
经培训或调整岗位后,员工仍无法胜任工作的,公司可以支付代通知金并解除劳动合同。很多公司会爱拉员工去培训然后考核,这种情况公司可以证明员工不能胜任当前工作,那么公司要么给员工进行培训要么给员工进行调岗不能直接解除劳动合同,只有在第二次证明员工不能胜任工作时,才能解除劳动合同,如果公司没有按照这个流程去做,那么也可能会判定公司违法解除劳动合同。
3.劳动合同因客观情况发生重大变化导致劳动合同无法继续履行,公司提出解除劳动合同时需支付代通知金。
2N的适用情形:
1.未履行法定程序解除劳动合同
2.无合法理由解除劳动合同
需要注意:在支付赔偿金(2N)的情况下,公司无需再支付代通知金。
注意事项:
1.不能同时要求经济补偿金和赔偿金,只能请求一样。三、维权途径
-
纠纷较轻微,双方意愿达成和解。
-
注意事项:协商过程中建议保留相关证据,如录音、书面协议等,以备后续使用。
-
协商无果或用人单位拒绝解决问题。
-
仲裁时效:劳动争议的仲裁时效为一年,从劳动者知道或应当知道权利被侵害之日起计算。
-
准备材料:劳动合同、工资条、考勤记录、社保缴费记录等相关证据。向用人单位所在地的劳动仲裁委员会提交仲裁申请。
-
等待调解或仲裁裁决结果。
-
用人单位存在明显违法行为(如拖欠工资、不缴纳社保)。操作方法
-
向当地劳动监察部门投诉,提供相关证据,要求行政机关介入调查处理。
-
对劳动仲裁裁决不服,或劳动纠纷复杂、金额较大。 流程:
如遇劳动纠纷需要专业律师咨询可拨打19534255996。